Jump to content

Requests for technical support from the VASP team should be posted in the VASP Forum.

Dielectric properties of Si using BSE

From VASP Wiki

Task

Description: Calculate the dielectric function of Si including excitonic effects by solving the Bethe-Salpeter equation (BSE) on top of GW0.

Input

POSCAR

Si
 5.4300
0.5 0.5 0.0
0.0 0.5 0.5
0.5 0.0 0.5
2
cart
0.00 0.00 0.00 
0.25 0.25 0.25 

INCAR

  • This is the INCAR file for the basic DFT calculation:
System  = Si
PREC = Normal ; ENCUT = 250.0
ISMEAR = 0 ; SIGMA = 0.01
KPAR = 2
EDIFF = 1.E-8

KPOINTS

Automatic
 0
Gamma
 6 6 6 
 0 0 0

Calculation

  • The workflow of GW0+BSE calculations is given in doall.sh and consists of the following consecutive steps:
  1. "Standard" DFT groundstate calculation.
  2. Obtain virtual orbitals: needs WAVECAR file from step 1.
  3. The GW0 calculation: need WAVECAR and WAVEDER from step 2.
  4. Optional step: use LOPTICS=.TRUE. to plot dielectric function in the independent particle approximation (IPA) using GW0 quasiparticle energies instead of DFT energies.
  5. The BSE calculation: needs WAVECAR from step 3 and WAVEDER from step 2.

Step 1: DFT groundstate calculation

  • We perform standard DFT calculation using the INCAR.DFT file.

Step 2: Obtain DFT "virtual" orbitals (empty states)

  • This step uses the INCAR.DIAG file:
System  = Si
PREC = Normal ; ENCUT = 250.0
ALGO = EXACT ; NELM = 1
ISMEAR = 0 ; SIGMA = 0.01
KPAR = 2
NBANDS = 128
LOPTICS = .TRUE. ; LPEAD = .TRUE.
OMEGAMAX = 40
  • We use exact diagonalization for this step (ALGO=EXACT) and keep 128 bands after diagonalization (NBANDS=128).
  • With LPEAD=.TRUE. we use an alternative way of computing the derivates of the orbitals with respect to the Bloch wave vectors.
  • It is important that this calculations needs the orbitals (WAVECAR file) written in step 1.

Step 3: RPA quasiparticles with single-shot GW (G0W0)

  • This step uses the INCAR.GW0 file:
System  = Si
PREC = Normal ; ENCUT = 250.0
ALGO = GW0  
ISMEAR = 0 ; SIGMA = 0.01 
ENCUTGW = 150 ; NELM = 1 ;  NOMEGA =  50 ;  OMEGATL = 280
KPAR = 2
#NBANDSO=4 ; NBANDSV=8 ; LADDER=.TRUE. ; LUSEW=.TRUE.
NBANDS = 128
NBANDSGW = 12
LWAVE = .TRUE.
PRECFOCK = Normal
  • We select the G0W0 method by specifying ALGO=GW0 and NELM=1.
  • The energy cut off for the response function is select by ENCUTGW.
  • The number of point used in the frequency integration is given by NOMEGA.
  • Use the same number of bands (NBANDS) as in step 2, otherwise the WAVEDER file is not read correctly.
  • The quasiparticle energies are calculated for the first few bands given by NBANDSGW.
  • It is important that this calculation needs the orbitals (WAVECAR file) and the derivatives of the orbitals with respect to the Bloch vectors (WAVEDER file).
  • The quasiparticle energies can be found in the OUTCAR file (saved as OUTCAR.GW0 in this example):
  QP shifts <psi_nk| G(iteration)W_0 |psi_nk>: iteration 1
for sc-GW calculations column KS-energies equals QP-energies in previous step
and V_xc(KS)=  KS-energies - (<T + V_ion + V_H > + <T+V_H+V_ion>^1  + <V_x>^1)
 
k-point   1 :       0.0000    0.0000    0.0000
 band No.  KS-energies  QP-energies   sigma(KS)   V_xc(KS)     V^pw_x(r,r')   Z            occupation

Step 4 (optional): Plot IPA dielectric function using GW0 quasiparticle energies

  • This step uses the INCAR.NONE file:
System  = Si
PREC = Normal ; ENCUT = 250.0
ALGO = Nothing ; NELM = 1
ISMEAR = 0 ; SIGMA = 0.01
KPAR = 2
NBANDS = 128
LWAVE = .FALSE.
LOPTICS = .TRUE. ; LPEAD = .TRUE.
OMEGAMAX = 40  
  • By specyfing ALGO=Nothing we do nothing except reading the WAVECAR file.
  • Using LOPTICS=.TRUE. and LPEAD=.TRUE. we compute the dielectric function in the IPA.

Step 5: The BSE calculation

  • This step uses the INCAR.BSE file:
PREC = Normal ; ENCUT = 250.0
ALGO = BSE 
ANTIRES = 0
ISMEAR = 0 ; SIGMA = 0.01
ENCUTGW = 150
EDIFF = 1.E-8
NBANDS = 128
NBANDSO = 4
NBANDSV = 8
OMEGAMAX = 20
PRECFOCK = Normal
  • By specifying ANTIRES=0 we use the Tamm-Dancoff approximation.
  • ENCUTGW=150 specifies the energy cut-off of the response function.
  • NBANDSO and NBANDSV define the number of valence and conduction bands in the calculations.
  • This calculation needs the orbitals (WAVECAR file) from step 3 and the derivative of the orbitals with respect to the Bloch vectors (WAVEDER file) written in step 2.
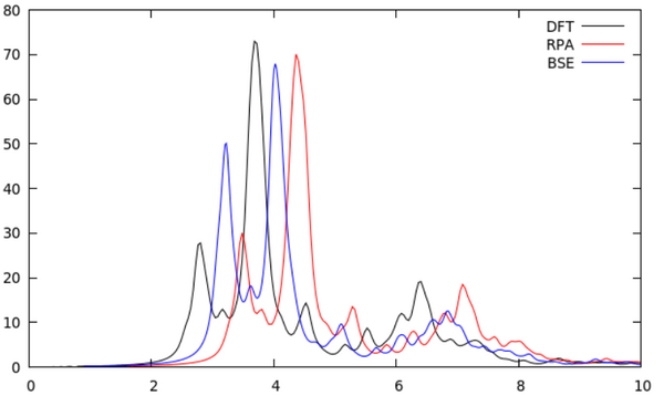
  • By using the script ./plotall.sh we get the absorption spectra within the independent particle picture and with BSE:

  • The calculated dielectric function of Si is at this point (GW+BSE) already in much better agreement with experiment. However we can do even better as shown in the following figure:

  • The problem comes from the coarse k-point grid that we have used. A denser grid samples more (direct) transitions between the bands.

  • Simply using a denser grid is mostly not an option because of the computational expense.

Download

Si_BSE.tgz